INGENIERÍA DE PRODUCTO
INGENIERÍA DE PRODUCTO
En el escenario empresarial global, la Ingeniería de Producto se establece como una ventaja competitiva para las pymes y emprendedores. Inspirados por la vanguardia del pensamiento creativo, este proceso fusiona creatividad y funcionalidad, desde la concepción hasta la producción. En IDEA RB nos enfocamos en la simplicidad elegante y el ingenio multifacético, integrando las últimas tendencias en tecnología y las metodologías más innovadoras, para brindar soluciones a medida que impulsan la competitividad y la excelencia técnica, definiendo nuevos estándares de desarrollo de productos.
Investigación y Análisis de Mercado:
Comprendemos el mercado con herramientas como Análisis PESTEL/FODA, Encuestas, Entrevistas, y aplicamos enfoques como Design Thinking y Lean Startup.

Conceptualización y Diseño Preliminar:
Conceptualización y Diseño Preliminar: Generamos ideas y diseños iniciales con Brainstorming, Prototipado Rápido y Design Sprint, iterando rápidamente para desarrollar conceptos sólidos.
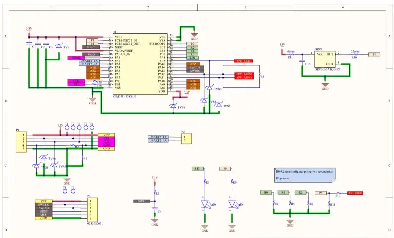
Diseño Detallado:
Desarrollamos un diseño técnico industrial y electrónico utilizando Modelado 3D y creación de circuitos esquemáticos, gestionando riesgos con DFMEA, Matriz de Riesgos, Diagrama Causa-Efecto, entre otras herramientas.
Prototipado, Retroalimentación y Diseño Definitivo para Producción:
Construimos prototipos de PCBs e impresión 3D, recopilamos feedback y refinamos el diseño para producción. Implementamos una estrategia híbrida que combina enfoques centrados en el cliente como Customer-Centric Design y Agile UX, junto con pruebas de funcionalidad y análisis de métricas para garantizar la eficiencia, calidad y optimización en los procesos productivos.
